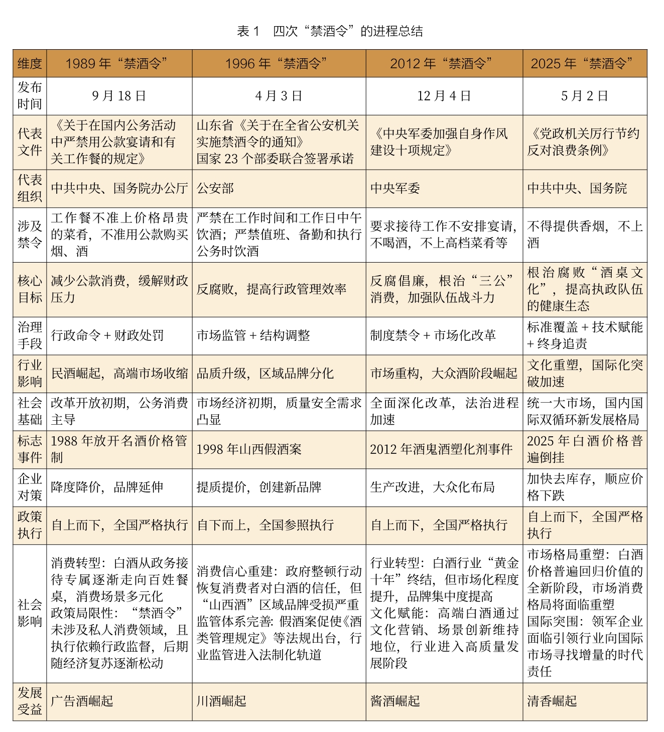
短期阵痛,换来长期繁荣,这是历次“禁酒令”的核心启示。 2025年5月2日,中共中央、国务院修订发布了《党政机关厉行节约反对浪费条例》。其中明确规定,“工作餐不得提供高档菜肴,不得提供香烟,不上酒”。与以往地方试行的“禁酒令”不同,此次新规实现了标准全覆盖、技术赋能监管、责任终身追溯。从消费场景、费用管控、责任落实等方面构建起“全面禁酒”防线,基本上将让公务接待领域彻底告别“酒桌文化”。 回顾中华人民共和国成立以来的四次“禁酒令”(见表1),从1989年到2025年,从“不准用公款购买烟、酒”到“不得提供香烟,不上酒”,真正做到了从市场经济中来到市场经济中去的全面市场化发展。因此,这次“禁酒令”的发布,不仅会对白酒行业的发展产生更深刻的影响,还会对中国社会经济的发展产生积极作用。 “禁酒令”的历史启示 从四次“禁酒令”的背景和影响来看,每一次“禁酒令”的出台都伴随着白酒行业的短期发展阵痛,但从长远来看,“禁酒令”最终的结果都是有利于白酒行业整体向上向好发展的,并且为经济社会的发展奠定了一定的基础,是综合国内外环境下的政策需要。具体启示有以下几点: 1.政策对行业发展的纠偏 “禁酒令”从直接干预消费转向引导行业转型,通过纠正社会消费风气,既提升了社会消费氛围的健康度,又推动了白酒市场从政务依赖向大众消费过渡,真正让市场主导消费,切断政务消费影响高端白酒的不正之风。
2.国家对治理社会的升级 从1989年的“禁酒令”开始,每次“禁酒令”背后都是社会治理的一次大升级,是不断完善法治环境,实现从“人治”到“法治”的进步、从“管制”到“治理”的升级,是综合社会文明发展需要的变革。因此,每一次“禁酒令”之后,中国整体社会治理水平都会更好,社会从上到下都会更加文明和健康。 3.环境对社会变迁的镜像 四次“禁酒令”折射出中国经济从计划向市场转型、治理能力现代化、消费升级和国际领导力等深层变革,1989年的“禁酒令”有助于我们更好地完成市场经济转型,以及应对东欧剧变的冲击。1996年的“禁酒令”进一步夯实了中国市场经济的发展成果,为2001年加入世界贸易组织奠定了基础。2012年的“禁酒令”从从严治军到全面从严治党,提高了全面应对国内外冲击的战斗力和执政能力。2025年的“禁酒令”则是为了更好地推进国家治理体系和治理能力现代化,为全面建成社会主义现代化强国作的文明铺垫。 酒企应该如何应对“禁酒令”的影响 面对2025年“禁酒令”带来的市场环境变化,酒企需根据自身定位制订差异化应对策略,核心围绕场景重构、产品创新、渠道变革、品牌升级四大维度展开,同时把握行业结构性机遇,打破“禁酒令”带来的压力,在缩量新周期中保持自身竞争优势。以下是针对不同类型酒企的具体应对方案: 1.头部全国性酒企:强化品牌壁垒,拓展全球化与年轻化场景 在2025年“禁酒令”深化、行业深度调整的背景下,头部全国性酒企(如茅台、五粮液、汾酒、泸州老窖、洋河等)需以品牌高端化筑牢根基,以全球化开拓增量,以年轻化激活未来。 品牌端:从历史叙事转向文化体验,打造可收藏、可社交、可投资的超级符号; 市场端:从国内竞争转向全球布局,抢占全球新兴市场与高端餐饮渠道; 用户端:从父辈客群转向 Z世代+新中产,以低度化、健康化、场景化产品重构消费认知。 唯有如此,头部酒企方能在行业调整期实现强者恒强,并为下一轮增长周期奠定基础。 2.区域型龙头酒企:聚焦性价比与本土化,攻防结合寻找增量 区域型龙头酒企(如古井贡酒、今世缘、口子窖等)需以“本土化深耕+性价比突围”为核心战略,在巩固根据地市场的同时,通过差异化竞争寻找增量空间。面对“禁酒令”压力,区域型龙头酒企需以本土化为根,以性价比为矛,以攻防结合为策。 防守端:深挖本土文化,巩固渠道壁垒,拦截竞品渗透; 进攻端:拓展周边市场,布局线上渠道,深化 B端(企业端)合作; 长期端:洞察消费趋势,升级组织能力,构建生态优势。 唯有如此,区域酒企方能在行业调整期守住基本盘,并为未来的全国化扩张积蓄力量。 3.三、四线中小酒企:差异化生存与联盟化转型,争取抱团发展 三、四线中小酒企(如金种子酒、酒鬼酒、伊力特等)面临生存空间被压缩、合规成本激增等严峻挑战。此类企业需以“差异化生存+联盟化转型”为核心战略,通过细分赛道突围、资源整合共生的方式,在行业调整期争取抱团发展。面对“禁酒令”压力,三、四线中小酒企需以差异化为矛,以联盟化为盾,以抱团发展为策。 生存端:深耕细分赛道,创新风味工艺,激活存量客户; 发展端:整合区域资源,共建渠道网络,提升品牌声量; 长期端:洞察消费趋势,升级组织能力,构建生态优势。 唯有如此,中小酒企方能在行业调整期抱团取暖,并为未来的差异化竞争积蓄力量。 4.细分型新兴酒企:抢占增量品类赛道,快速迭代发展新市场 细分型新兴酒企(如江小白、观云、光良等)需以“品类创新+场景突破”为核心战略,通过抢占增量赛道、快速迭代产品的方式,在行业调整期实现差异化突围。面对“禁酒令”压力,细分型新兴酒企需以品类创新为矛,以快速迭代为刃,以全域营销为盾。 品类端:抢占低度酒、养生酒、文化酒等增量赛道,避开与传统酒企正面竞争; 产品端:通过用户共创、技术赋能实现快速迭代,满足消费者的碎片化需求; 市场端:布局线上渠道、线下体验店,跨界合作,构建全域营销网络。 唯有如此,新兴酒企方能在行业调整期实现弯道超车,并为未来的品类领导地位奠定基础。 “禁酒令”的演进,本质上是社会治理能力与市场经济发育程度双向互动的结果,加速了行业的去泡沫化。酒企需跳出政策依赖惯性,转向消费者价值创造。 未来,随着法治化进程的深化和消费需求的升级,白酒行业将在政策约束与市场创新中寻找新的平衡点。短期阵痛,换来长期繁荣,这是历次“禁酒令”的核心启示。作为中国传统文化的结晶之一,白酒行业发展的确定性不会改变,白酒行业有底气也有能力穿越新周期。随着经济社会不断朝着高质量发展,消费市场将得到进一步的发展和提升。(作者:邹文武,北京圣雄品牌策划创始人) 更多资讯请关注销售与市场微信公众号。 ![]() 责任编辑: 赵艳丽 责任校对: 肖亚超 审核:徐昊晨 免责声明:本网部分文章来源于第三方平台,不代表本网观点,如有侵权请联系我们删除! |

销售与市场官方网站
( 豫ICP备19000188号-5 )
GMT+8, 2026-4-22 10:14 , Processed in 0.041897 second(s), 19 queries .